福建开放大学是一所汇聚优质教育资源、以现代信息技术为支撑、以“互联网+”为特征、面向社会成员提供学历继续教育和非学历教育、服务全民终身学习的新型高等学校。学校前身是1979年1月创办的福建广播电视大学,2020年12月正式更名为福建开放大学。学校实行体系办学,下设8个设区市办学单位和62个县(市、区)级办学单位,形成遍布全省城乡的开放办学网络。学校贯彻“为了一切学习者,一切为了学习者”的办学理念,秉持“自强弘毅、励学敦行”的校训精神,先后开设教育学、经济学、文学、法学、理学、工学等学科专业,累计培养了50多万名“留得住、用得上、干得好”的应用型高等专门人才。
2023年春季开放教育面向全省招生,现将有关招生事宜通告如下:
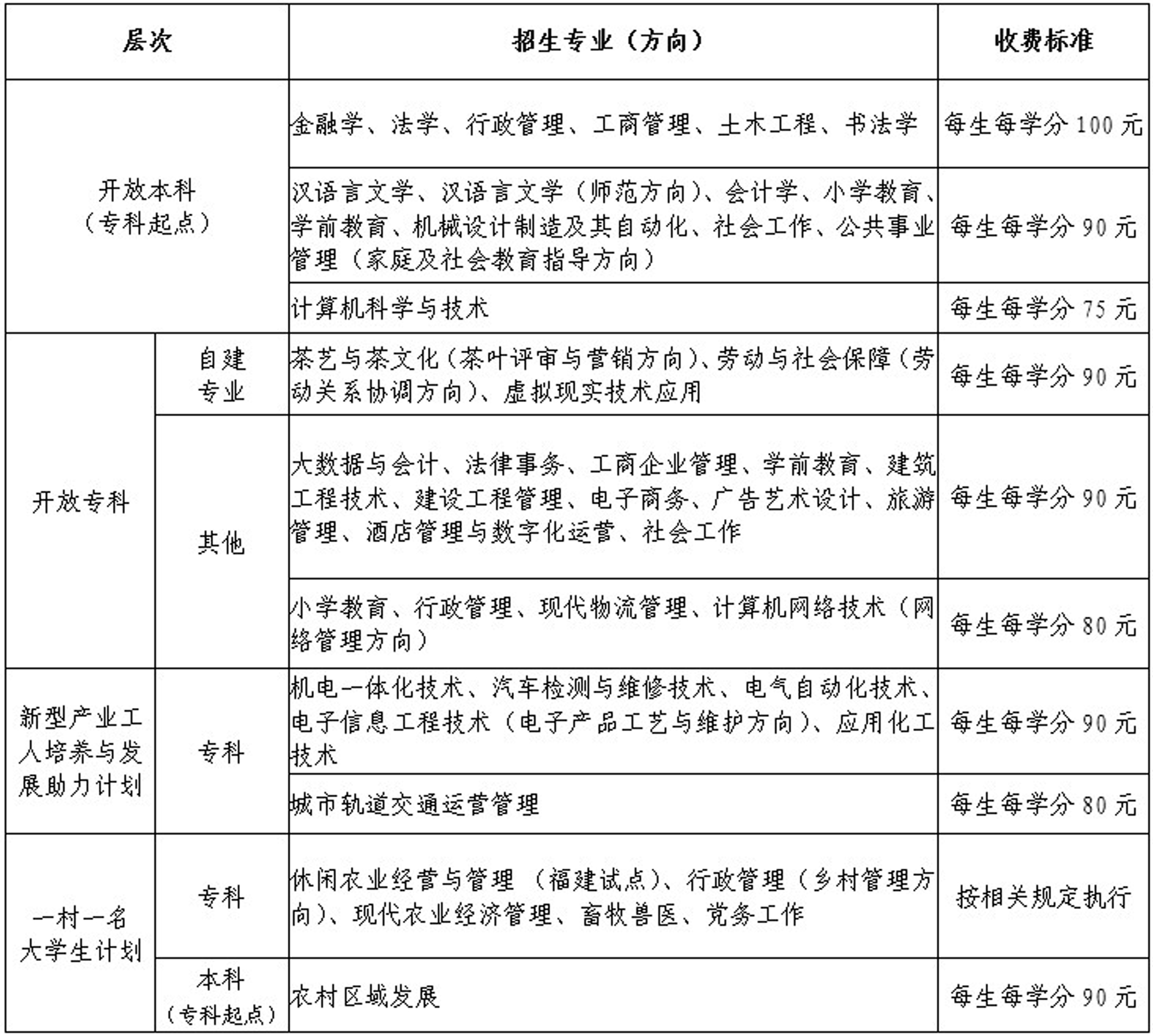
一、 招生专业及收费标准

注:自建专业是由福建开放大学自主建设,面向全国招生的专业。
二、招生对象
开放本科、“一村一名大学生计划”本科专业(方向):具有国民教育系列相同或相近专业高等专科以上(含专科)学历者。
专科、“一村一名大学生计划”专科、“新型产业工人培养和发展助力计划”专业(方向):普通高中、职业高中、技工学校和中等专业学校毕业生或具有同等学力人员。
三、学习方式
学校实行线上线下相结合的教学方式,学生参加在线学习和面授学习,完成课程作业,并参加课程考试。线上可通过国家开放大学APP或网页登录学习网点播和查看网络课程、网上教学资源,利用论坛、直播课等网络交互手段与同学、教师进行学习交流;线下可以参加面授辅导、小组学习等各项教学活动。
学校采取多种措施,打造“1+X”(1本学历证书+多本技能证书)书证融通平台,支持学生参加各类职业技能培训,为学生取得“X”证书创造必要条件,促进学生学历、技能双提升。
四、农民工“求学圆梦行动”项目
实行计划控制,通过省教育厅和省总工会审核,并按要求完成学业的农民工学员,按规定最高可申请学费补助3000元。具体的实施办法以最新通知为准。
五、毕业及颁证
实行学分制。学生学籍自注册入学起八年内有效,专科起点本科专业、专科专业最低修业年限均为两年半。符合毕业要求的,准予毕业并颁发国家开放大学毕业证书。本科学生符合条件的可按规定申请国家开放大学学士学位。学校将根据学生需要提供学位英语和学位论文指导服务。毕业证书、学位证书均可在教育部学历查询网站——中国高等教育学生信息网(www.chsi.com.cn)查询。
六、报名方式与日期
1.申请学习者请到当地开放大学(学院、学习中心)进行报名,报名时持本人身份证、前置学历毕业证书或学历证明材料,办理报名手续。
2.报名截止时间。专科:2023年3月12日;本科:2023年3月28日,报满截止。
3.福建开放大学校址:福州市晋安区桂山路109 号,招生办公室咨询电话:0591-87837764,87813816, 招生监督电话:0591-88619090,邮箱:zsb@fjou.edu.cn。学生服务中心电话:0591-87802082,地址:福州市铜盘路15号。
七、注意事项
1.申请学习者报名时需要交纳报名考试费40元、注册建档费200元和所报专业第一学期学分费。
2.学费按学分每学期收取,严格按照物价部门核定的标准执行。最低毕业总学分:专科79分,本科73分。
3.教材费按实由学员自理。
4.具体专业开设情况向当地各开放大学(学院、学习中心)咨询。
八、全省各开放大学(学院、学习中心)报名咨询电话
