国家开放大学是教育部直属的,以现代信息技术为支撑,办学网络立体覆盖全国城乡,主要面向成人开展远程开放教育的新型高等学校。开放教育是经教育部批准的一种新型教育形式。
福建开放大学(原福建广播电视大学,2020年12月24日更名为福建开放大学)成立于1979年1月,是福建省人民政府举办、省教育厅主管的省属本科高校。学校实施系统办学,下设8个设区市级分校和62个县(市、区)级分校、学院、工作站,形成了遍布全省城乡的办学系统和办学网络。学校贯彻“为了一切学习者,一切为了学习者”的办学理念,发挥现代远程教育优势,面向社会成员开展学历教育、非学历教育和终身学习支持服务。
2021年春季开放教育面向全省招生,现将有关招生事宜通告如下:
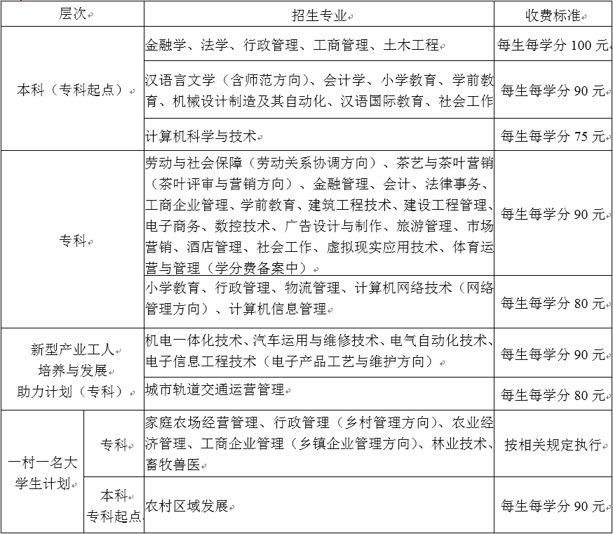
一、招生专业及收费标准

1.具体专业开设情况向当地各教学点咨询。
2.申请学习者报名时需要交纳报名考试费40元、注册建档费200元。
3.学费按学分收取,严格按照省物价局核定的标准执行。最低毕业总学分,专科78分,本科72分。
4.教材费按实由学员自理。
二、招生对象
本科(专科起点)专业:具有国民教育系列相同或相近专业高等专科以上(含专科)学历者。
专科专业:招生对象为普通高中、职业高中、技工学校和中等专业学校毕业生。
三、入学程序
开放教育本、专科各专业报名者参加由福建开放大学组织的入学水平测试后,统一注册入学。具体测试时间与方式请咨询当地教学点。
四、学习方式
学生须参加在线学习或面授学习,完成课程作业,参加课程考试。学生主要利用文字教材、录音、录像教材、微课程和网络课程等多种媒体资源和国家开放大学学习网进行学习。学生通过登录学习网点播和查看网上教学资源进行在线学习,利用论坛、网上直播和视频系统等网络交互手段,与同学、教师进行学习交流,也可以到学习中心(教学点)参加集中面授学习或参加小组学习。
在学历教育同时,学校采取多种措施,努力打造“1+X”(1本学历证书+多本技能证书)书证融通平台,支持学生参加各类职业技能培训,为学生通过努力取得“X”证书创造必要条件,促进学生学历、技能双提升。
五、农民工“求学圆梦行动”计划学费补助
根据省教育厅、省总工会相关规定,符合农民工“求学圆梦行动”计划条件的学员,每人补助学费3000元。
学费补助的基本条件:1.农村户口(提供身份证或户口簿复印件,或村委会证明原件);2.近半年内按时缴纳社保(出具缴纳最近半年社保凭证);3.基层工会盖章。
六、毕业及颁证
实行学分制。学籍自注册入学起八年内有效。根据教育部有关要求,二年制本科(专科起点)、专科专业最短学习年限均为两年半。2021年春季各专业入学的学生,取得规定的最低毕业总学分,思想品德经鉴定符合要求,准予毕业,颁发国家开放大学毕业证书。本科(专科起点)学生符合学位授予条件的可按规定申请国家开放大学学位。
本、专科毕业证书可在教育部学历证书查询网站——中国高等教育学生信息网(www.chsi.com.cn)查询。
七、报名方式与日期
1.申请学习者需到经批准招生的教学点进行报名。福建开放大学校址:福州市晋安区桂山路109号,招生办公室咨询电话:0591-87837764,87813816,监督电话:0591-88619090。直属专业学院地址:福州市铜盘路15号,咨询电话:文经学院:0591-87816476,公共管理学院:0591-87837492,理工学院:0591-87875487。
2.申请学习者持本人身份证、毕业证书(另附身份证与毕业证书复印件一套<复印在同一张A4复印纸上>)及填好的报名表,向各教学点办理报名手续(随带1寸蓝底正面免冠彩照二张)。
3.报名时间:本简章发布之日起,至2021年3月20日。
八、全省各教学点及报名咨询电话

福建开放大学招生咨询电话:0591—87837764 87813816
学校网址: http://www.fjou.edu.cn
招生在线:http://zs.fjou.edu.cn