国家开放大学是教育部直属的,以促进终身学习为使命、以现代信息技术为支撑、以“互联网+”为特征、面向全国开展开放教育的新型高等学校。
福建开放大学(原福建广播电视大学,2020年12月24日更名为福建开放大学)成立于 1979 年 1月,是福建省人民政府举办、省教育厅主管的省属本科高校。学校实行体系办学,下设8个设区市级分校和62个县(市、区)级分校、学院、工作站,形成了遍布全省城乡的远程教育系统和办学网络。学校贯彻“为了一切学习者,一切为了学习者”的办学理念,发挥现代远程教育优势,面向社会成员开展学历教育、非学历教育和终身学习支持服务。
2021年秋季开放教育面向全省招生,现将有关招生事宜通告如下:
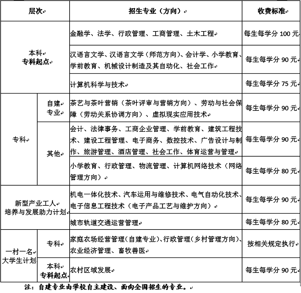
一、招生专业及收费标准

1.具体专业开设情况向当地各教学点咨询。
2.申请学习者报名时需要交纳报名考试费40元、注册建档费200元。
3.学费按学分收取,严格按照物价部门核定的标准执行。最低毕业总学分:专科78分,本科72分。
4.教材费按实由学员自理。
二、招生对象
专科起点本科、“一村一名大学生计划”本科专业(方向):具有国民教育系列相同或相近专业高等专科以上(含专科)学历者。
专科、“一村一名大学生计划”专科、“新型产业工人培养和发展助力计划”专业(方向):普通高中、职业高中、技工学校和中等专业学校毕业生或具有同等学力人员。
三、学习方式
线上+线下的混合教学,完成课程作业,参加课程考试。线上,学生可选择APP或网页登录国开学习网,利用文字教材、视频资源、网络课程等多种媒体进行学习,通过论坛、网上直播等方式与同学、教师进行学习交流。线下,学生可以到学习中心(教学点)参加面授辅导、小组学习等各项教学活动。
在学历教育同时,学校采取多种措施,打造“1+X”(1本学历证书+多本技能证书)书证融通平台,支持学生参加各类职业技能培训,为学生取得“X”证书创造必要条件,促进学生学历、技能双提升。
四、农民工“求学圆梦行动”计划学费补助
根据省教育厅、省总工会相关规定,符合农民工“求学圆梦行动”计划条件的学员,每人补助学费3000元。
五、毕业及颁证
学生学籍自注册入学起八年内有效,专科起点本科专业、专科专业最低修业年限均为两年半。国家开放大学实行学分制。学生在学籍有效期内取得规定的毕业所需学分、符合毕业条件,准予毕业并颁发国家开放大学毕业证书。毕业证书可在教育部学历证书查询网站——中国高等教育学生信息网(www.chsi.com.cn)查询。
六、学位
学校鼓励并将出台政策具体支持符合学位授予条件的本科学生按规定申请国家开放大学学位。学位证书可在教育部学位证书查询网站——中国学位与研究生教育信息网(www.cdgdc.edu.cn)查询。
七、报名方式与日期
1.申请学习者需到教学点进行报名。福建开放大学校址:福州市晋安区桂山路109号,招生办公室咨询电话:0591-87837764,87813816, 招生监督电话:0591-88619090。学生服务中心电话:0591-87802082,地址:福州市铜盘路15号。
2.申请学习者持本人身份证、前置学历毕业证书(另附身份证与毕业证书复印件一套<复印在同一张A4复印纸上>)及报名表,向各教学点办理报名手续(随带1寸蓝底正面免冠彩照二张)。
3.报名截止时间:2021年9月14日。
八、全省各教学点及报名咨询电话

福建开放大学招生咨询电话:0591-87837764 87813816
学校网址:https://www.fjou.edu.cn
招生在线: http://zs.fjou.edu.cn